量化绘梦
逆熵绘梦
字形绘梦
绘文
绘声
绘星
绘视
青龙绘梦
白泽绘梦
AI产品目录
行业资讯
名文堂
AI免费课程
初级课程
引导篇
文生图
插件
图生图
MidJourney课程
中级课程
ComfyUI课程
ControlNet课程
LoRA课程
衍生者训练营-番外篇
AI VIP课程
GPT野望
AIAgent
RAG野望
LLM之野望
向量数据库之野望
AI视频制作
高级插件课程
关于我们
登录
注册
投稿
字形绘梦
首页
AI作品名人堂
第3页
AI作品名人堂
名文堂
利用生成式人工智能制定 QA 策略
0
1.1K
0
0
稻草人
2024-08-09
名文堂
自主人工智能代理:从概念到实际应用
0
859
0
0
稻草人
2024-08-09
名文堂
学习人工智能(路线图)
0
1.3K
0
0
稻草人
2024-08-09
名文堂
人工智能之镜:为何我们对自己的倒影如此困惑
0
705
0
0
稻草人
2024-08-09
名文堂
轻松理解AIG
0
824
0
0
稻草人
2024-08-06
名文堂
自我奖励语言模型
0
644
0
0
稻草人
2024-08-06
名文堂
从编写 LLM 申请材料中学到的一些个人经验
0
643
0
0
稻草人
2024-08-06
名文堂
OpenAI 确认 GPT-5 即将面世
0
738
0
0
稻草人
2024-08-06
名文堂
机器学习犯错意味着什么
0
710
0
0
稻草人
2024-08-06
名文堂
Sora AI 遇到了一个令人困扰的问题
0
771
0
0
稻草人
2024-08-06
名文堂
《欧盟人工智能法案》的六个重要内容将重塑欧洲人工智能实施的未来
0
785
0
0
稻草人
2024-08-06
名文堂
Unix 是下一代人工智能的模板吗
0
703
0
0
稻草人
2024-08-06
名文堂
走向 AGI
0
892
0
0
稻草人
2024-08-06
名文堂
人工智能的自然选择
0
788
0
0
稻草人
2024-08-06
名文堂
生成式人工智能的力量倍增器
0
788
0
0
稻草人
2024-08-06
衍生者训练营-番外篇
旷野之间20 – Google 研究的推测 RAG
0
1.1K
0
0
稻草人
2024-07-14
衍生者训练营-番外篇
旷野之间19 – Nvidia 首席执行官建议不要学习编码
0
955
0
0
稻草人
2024-07-14
衍生者训练营-番外篇
旷野之间18 – MLOps 和 LLMOps 的一些架构和设计原则
0
1.8K
0
0
稻草人
2024-07-14
衍生者训练营-番外篇
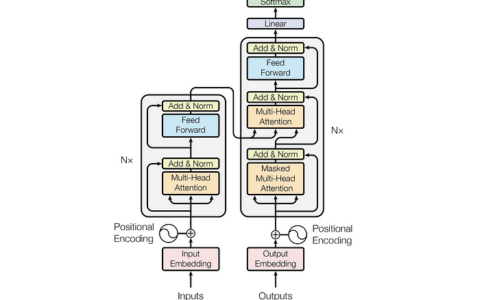
旷野之间17 – 适合所有人的 Transformer
0
902
0
0
稻草人
2024-07-14
衍生者训练营-番外篇
旷野之间 16 – AI 代理、AI 代理基础设施、平台和比较
0
1.5K
0
0
稻草人
2024-07-14
衍生者训练营-番外篇
旷野之间15 – Groq 和 AI 硬件
0
1.5K
1
0
稻草人
2024-07-14
衍生者训练营-番外篇
旷野之间14 – 常见的AI面试题解答
0
1.2K
0
0
稻草人
2024-07-11
衍生者训练营-番外篇
旷野之间13 – Transformer深度分析
0
1.1K
0
0
稻草人
2024-07-11
衍生者训练营-番外篇
旷野之间12 – 内容创作用的最佳大模型评测
0
1.7K
0
0
稻草人
2024-07-11
行业资讯
旷野之间11 – 开源 SORA 已问世!训练您自己的 SORA 模型!
0
1.1K
0
0
稻草人
2024-07-11
衍生者训练营-番外篇
旷野之间9 – 如何判断是AI编写的文章
0
936
0
0
稻草人
2024-07-11
衍生者训练营-番外篇
旷野之间4 – 100 个 Kubernetes 面试问题及答案
0
900
0
0
稻草人
2024-07-11
衍生者训练营-番外篇
旷野之间10 – 构建一个能够实时代表人类发声的集体思维
0
853
0
0
稻草人
2024-07-10
衍生者训练营-番外篇
旷野之间3 – CTO 应具备的技能
0
938
0
1
稻草人
2024-07-10
衍生者训练营-番外篇
旷野之间2 – 如何训练医疗保健小型语言模型(AI-SLM)
0
988
0
0
稻草人
2024-07-10
3 / 6
上一页
1
2
3
4
5
6
下一页
本文授权以下站点有原版访问授权 https://www.shxcj.com https://www.2img.ai https://www.2video.cn